欢迎访问 种植时评网!
石家庄11月22日电(记者齐中熙)11月20日至22日,中共中央政治局常委、国务院副总理丁薛祥在山东、河北调研。他强调,要深入学习贯彻党的二十届四中全会精神,全面贯彻落实习近平总书记重要讲话精神,
2025-11-24 10:03:47新华社卢萨卡11月20日电(记者 刘畅 彭立军)当地时间11月20日,国务院总理李强在卢萨卡同赞比亚总统希奇莱马、坦桑尼亚副总统恩钦比共同出席坦赞铁路激活项目开工仪式。 李强表示,去年9月,习近
2025-11-21 14:54:28近日,中国农业科学院草原研究所土壤健康培育与功能提升创新团队在全球尺度上系统阐述了草地利用方式转变对土壤微生物多样性的调控规律,为草原区土地利用转变决策提供了理论依据。相关研究成果发表在《土壤与耕
2025-11-20 15:26:36新华社莫斯科11月18日电(记者丁得启 张超群)当地时间11月18日下午,国务院总理李强在莫斯科克里姆林宫会见俄罗斯总统普京。 李强首先转达习近平主席对普京总统的亲切问候和良好祝愿。李强表示,在
2025-11-19 14:30:1211月17日上午,应俄罗斯总理米舒斯京邀请,国务院总理李强乘包机离开北京,赴俄罗斯出席上海合作组织成员国政府首脑(总理)理事会第二十四次会议。当地时间11月17日中午,李强乘包机抵达莫斯科伏努科沃
2025-11-18 15:19:09新华社北京11月14日电 11月14日上午,国务院总理李强在北京人民大会堂会见来华进行国事访问的泰国国王哇集拉隆功。 李强表示,中泰是好亲戚、好朋友、好伙伴。今天上午,习近平主席同国王陛下举行会
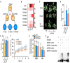
2025-11-17 14:36:09近日,中国农业科学院油料作物研究所油料作物分子改良理论与技术创新团队首次将油菜近缘种的优势抗性基因导入油菜,显著提高了油菜对干旱、渍害和菌核病的耐受性,相关研究成果发表在《植物通讯(Plant C
2025-11-14 13:46:3911月12日下午,全国人大常委会委员长赵乐际在北京会见西班牙国王费利佩六世。新华社记者 饶爱民 摄 新华社北京11月12日电 全国人大常委会委员长赵乐际12日下午在北京会见西班牙国王费利佩六世。
2025-11-13 15:29:00北京11月12日电(记者 冯歆然)11月12日上午,国家主席习近平在北京人民大会堂会见来华进行国事访问的西班牙国王费利佩六世。 11月12日上午,国家主席习近平在北京人民大会堂会见来华进行国事访
2025-11-13 09:32:15近日,中国农业科学院农业信息研究所机器视觉与农业机器人创新团队研发出视觉识别模型PAB-Mamba-YOLO,可有效识别断奶仔猪典型攻击行为,为生猪精准养殖管理提供关键技术支撑。相关成果发表在《农
2025-11-12 14:54:38
本站部分信息由相应民事主体自行提供,该信息内容的真实性、准确性和合法性应由该民事主体负责。种植时评网 对此不承担任何保证责任。
本网部分转载文章、图片等无法联系到权利人,请相关权利人与本网站联系。
北京中农时代农业技术研究院主办 | 政讯通-政务信息一体化办公室 主管
种植时评网 zz-sp.org.cn 版权所有。
联系电话:010-53387132 15311203816 010-56212746 15311203807 010-56212739
监督电话:13269738208 违法和不良信息举报电话:010-57028685
第一办公区:北京市西城区砖塔胡同56号西配楼;第二办公区:北京市东城区建国门内大街26号新闻大厦5层
邮箱:xcgbfz@163.com 客服QQ:3610847436 通联QQ:3504475633